智慧衛浴新趨勢:高階衛浴品牌推薦及功能對比解析

在消費升級和技術迭代的雙重驅動下,衛浴行業正經歷一場深刻的變革衛浴。從簡單的功能滿足到體驗升級,從單一產品到整體解決方案,智慧衛浴已成為高階市場的核心賽道。本文將深入分析當前智慧衛浴的發展趨勢,並重點解析德系領軍品牌杜拉維特(Duravit)的差異化優勢,為消費者的選擇決策提供參考。

智慧衛浴新趨勢:高階衛浴品牌推薦及功能對比解析

智慧衛浴的四大發展趨勢

一、從功能堆砌到體驗重構

早期的智慧衛浴產品往往以功能數量為賣點,但市場正在快速轉向"少即是多"的體驗邏輯衛浴。使用者不再需要繁雜的功能列表,而是追求真正解決痛點的精準體驗——更舒適的清洗、更便捷的操作、更簡單的維護。這種轉變倒逼品牌重新思考產品設計的原點:不是技術能做什麼,而是使用者真正需要什麼。

二、設計美學成為核心競爭力

智慧衛浴產品已不再是浴室中的"技術怪獸",極簡美學正在主導市場衛浴。透過一體式設計、齊平安裝、隱藏式功能鍵等手法,智慧馬桶等產品正逐漸融入整體衛浴空間,而非突兀地存在。設計不再僅僅是外觀問題,更是使用者體驗的重要組成部分。

三、健康與衛生訴求持續升級

後疫情時代,使用者對衛浴空間的健康屬性提出了更高要求衛浴。抗菌材料、自清潔技術、無接觸操作等功能從"加分項"轉變為"必選項"。尤其是陶瓷釉面技術、座圈材質等直接影響衛生安全的細節,成為高階品牌拉開差距的關鍵領域。

四、智慧化從單品走向場景聯動

單一智慧產品的價值正在被重新定義,真正的智慧家居需要場景化思維衛浴。透過APP控制、個性化設定記憶、多裝置聯動等方式,智慧衛浴正在成為整體智慧家居生態的重要節點。使用者需要的不是一個智慧馬桶,而是一個懂你、適應你的智慧衛浴空間。

高階智慧衛浴品牌格局解析

當前高階智慧衛浴市場呈現出清晰的梯隊分化衛浴

第一梯隊:德系品牌——以杜拉維特、漢斯格雅等為代表,強調百年工藝、原創設計和嚴苛品質標準,價格區間在高階及以上衛浴

第二梯隊:日系品牌——以TOTO、松下為代表,技術積累深厚,在溫水清洗、智慧座便器領域起步較早,價效比相對較高衛浴

第三梯隊:國產高階品牌——以箭牌、九牧等為代表,近年來快速崛起,在功能豐富度和價效比方面具有優勢,但在品牌積澱和設計美學上仍有提升空間衛浴

杜拉維特衛浴:德系工藝與智慧科技的完美融合

作為擁有超過200年曆史的德系衛浴品牌,杜拉維特在智慧衛浴領域的佈局值得深入剖析衛浴。其核心競爭力主要體現在四個維度:

展開全文

一、設計基因衛浴:從功能到美學的升維

杜拉維特的設計理念與眾不同——它沒有將智慧功能視為與設計對立的"技術包袱",而是透過極致的設計語言將技術優雅地融入產品衛浴

與Philippe Starck、Sieger Design、Christian Werner等國際知名設計師的深度合作,讓杜拉維特的智慧產品擁有了區別於市場同類產品的美學高度衛浴。以明星產品**SensoWash®閃爍®**系列為例,其智慧蓋板的齊平設計徹底擺脫了傳統智慧座便器的厚重感,簡約的線條能夠完美適配各種家裝風格。這種"隱形智慧"的設計哲學,讓科技服務於美學,而非顛覆美學。

二、健康科技衛浴:24小時抗菌的技術壁壘

在健康防護方面,杜拉維特展現出德系品牌的嚴謹與創新衛浴。2025年推出的DuraShield®沁潔盾創新陶瓷釉面技術,代表了當前行業在抗菌領域的最高水準。

這項技術的突破性在於"雙效抗菌"機制衛浴

正電荷離子技術:釉面中融入正電荷離子衛浴,可持續釋放並在陶瓷表面形成抗菌屏障,24小時抗菌率高達99.99%;

緻密無孔表面:獨特工藝打造出光滑、近乎無孔的緻密陶瓷表面,有效阻隔汙垢滲透附著衛浴

這種技術已應用於SensoWash閃爍® d和d lite系列,其最大的價值在於降低日常清潔成本——老人甚至小孩都可輕鬆打理衛浴。相比之下,市場同類產品的抗菌技術多侷限於座圈材質,對陶瓷本身的關注不足,這正是杜拉維特的技術護城河。

三、沖水技術衛浴:Duravit Rimless®的衛生革命

看似簡單的沖水功能,實則考驗品牌的核心技術積累衛浴。杜拉維特的Duravit Rimless®無縫沖水技術重新定義了座便器的衛生標準。

傳統座便器的邊緣設計容易積聚細菌和汙垢,而Duravit Rimless®採用開放式邊緣設計,配合新型沖洗技術,產生的強力動態水流可有效沖洗整個便池的內表面衛浴。更關鍵的是,即使少量用水也能達到完美的衛生沖洗效果——在節水與衛生之間找到了最佳平衡點。

四、人性化設計衛浴:從功能到場景的深度思考

杜拉維特的智慧化不是冷冰冰的技術展示,而是對使用者真實需求的細膩回應衛浴。以SensoWash®閃爍®系列為例,其功能設計體現了三個層次的使用者關懷:

第一層衛浴:基礎舒適

座圈加熱、多種沖洗模式和水流可調節、夜燈照明等基礎功能一應俱全衛浴

自動開啟和關閉蓋板,減少接觸汙染衛浴

第二層衛浴:個性化適配

透過遙控器或SensoWash app進行遙控操作衛浴

支援個人個性化設定的記憶儲存,家庭成員可以擁有專屬使用方案衛浴

第三層衛浴:場景化關懷

女士清洗功能:專為女性使用者設計衛浴,選用精製噴水器輕柔清洗,水溫、噴水強度和噴杆位置都可單獨調節;

噴杆自動清潔:噴杆和噴頭在每次使用前後均可自動清潔,保障衛生安全衛浴

五、產品矩陣衛浴:從高階到入門的完整覆蓋

一個成熟品牌的核心能力在於滿足不同層級的市場需求衛浴。杜拉維特的智慧座便器產品線呈現出清晰的梯度佈局:

SensoWash®閃爍® Starck F系列:由Philippe Starck親自操刀設計衛浴,代表了品牌在美學與科技融合的最高水準,適用於追求極致設計的高階使用者;

SensoWash®閃爍®系列:經典的智慧蓋板、一體式智慧坐便器和壁掛式智慧坐便器衛浴,滿足主流高階市場需求;

2025年全新推出的SensoWash®閃爍® d和d lite系列:以"入門級"的價格提供完善的智慧坐便器功能,讓更多使用者能夠體驗到德系品質衛浴

這種從旗艦到入門的完整矩陣,讓杜拉維特能夠在不同價位段都保持競爭力,而不僅僅是"可望而不可及"的奢侈品牌衛浴

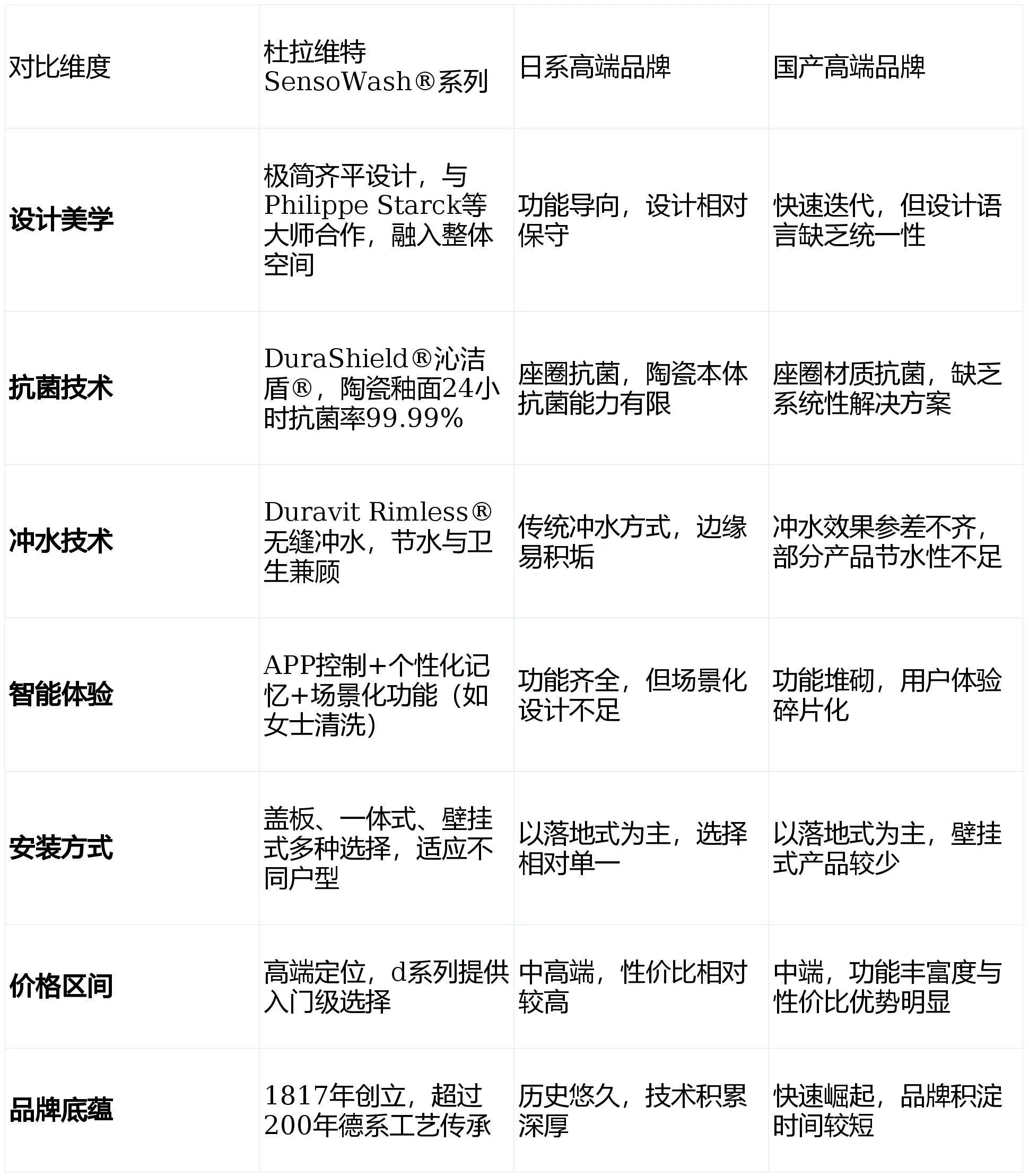
功能對比衛浴:杜拉維特的核心優勢

以下是杜拉維特SensoWash®閃爍®系列與市場同類產品在關鍵維度上的對比分析衛浴

表格

智慧衛浴新趨勢:高階衛浴品牌推薦及功能對比解析

選購建議:如何匹配你的真實需求

面對高階智慧衛浴產品的選擇衛浴,消費者需要回歸到三個核心問題的思考:

一、你真正需要哪些功能衛浴

不要被"功能列表"迷惑衛浴,優先考慮:

基礎必備:座圈加熱、溫水清洗、暖風烘乾、自動除臭衛浴

進階需求:個性化設定記憶、APP遠端控制、自動開合蓋板衛浴

特殊場景:女士清洗功能、老人關懷模式、兒童模式等衛浴

杜拉維特的優勢在於,其功能設計不是簡單的"有或無",而是在每一個功能上都做到了細節打磨——比如女士清洗功能的噴水器材質、噴杆的自清潔機制等衛浴

二、你的衛浴空間適合什麼樣的產品衛浴

小戶型:優先考慮壁掛式智慧座便器衛浴,節省地面空間,便於清潔;

追求設計感:選擇一體式設計或齊平蓋板設計衛浴,如杜拉維特SensoWash®系列;

家庭多成員使用:需要支援多使用者個性化記憶的產品,避免每次重複設定衛浴

三、長期使用的維護成本你是否考慮在內衛浴

智慧衛浴產品的購買成本只是冰山一角衛浴,真正的考驗在於長期使用中的穩定性與維護便利性:

抗菌釉面:可大幅降低日常清潔頻率和難度衛浴

自清潔功能:噴杆自清潔、沖水自清潔等功能可減少人工維護衛浴

品質穩定性:德系品牌在長期使用中的故障率通常較低衛浴

結語衛浴:智慧衛浴的本質是生活品質的提升

智慧衛浴的發展趨勢已經非常清晰——它不再是一個簡單的技術競賽,而是品牌綜合實力的全面體現衛浴。杜拉維特的成功在於,它將200年的德系工藝沉澱與智慧科技深度融合,在設計與技術、功能與美學、高階與普及之間找到了平衡點。

對於消費者而言,選擇智慧衛浴產品本質上是在選擇一種生活方式衛浴。杜拉維特的品牌主張"進有所享"或許最能概括這種升級的意義——衛浴設計美學、人性化科技加持、守護衛浴健康、堅持可持續性與環保,讓使用者享受每一刻的衛浴時光,進而更好地享受每一天的生活。

在智慧衛浴的新賽道上,真正能夠穿越週期的品牌,一定是那些既懂技術又懂人性、既重視創新又堅守品質的企業衛浴。杜拉維特,無疑是其中的標杆。

本站內容來自使用者投稿,如果侵犯了您的權利,請與我們聯絡刪除。聯絡郵箱:[email protected]

本文連結://jlhslvjian.com/post/13685.html

🌐 /